
DOT全美检查:
5月13日凌晨零点起至5月16日中午12点,DOT(美国交通运输部)全美检查。重点检查:
驾驶员操作状况(Driver Operating Requirements)。
车辆机械状况(Vehicle Mechanical Fitness)。
货物超重问题(Overweight)。
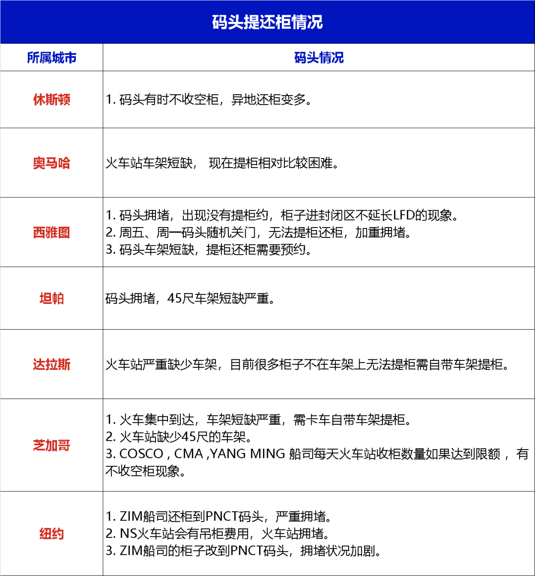
目前芝加哥码头COSCO,CMA,YANG MING 船司每天火车站收柜数量如果达到限额,会有不收空柜现象,具体如下:

点击图片放大
本周各码头的查验情况依然严峻,货主应该合规申报,选择专业的清关公司处理货物。与此同时,还需清楚海关查验的细节,以免增加查验风险。
本周港口海关查验具体情况如下:

目前亚马逊整柜直送爆仓情况和拒收率极高,参加亚马逊prime day大促活动的卖家需要确保货物在6月送入仓内,因此建议在发货时,选择快船+普船,组合发货的方式,预留足够的上架时间,避免错过旺季销售。

点击图片放大
本周亚马逊打托派送SCK8仓点不批约,其余大部分仓点批约也将晚1周,具体如下:

点击图片放大
本周沃尔玛直送MCI1n仓点依旧爆仓严重,DROP后卸柜时间需要超过10天的时间,具体如下:


点击图片放大

递拓科技创于2014年,总部位于美国新泽西,十余年来深耕美国市场,拥有丰富的美国本土资源。
公司以创新与技术为发展核心,主要服务国内各大跨境产业带客户,专注海运拼柜、美加FBA专线、海运整柜、尾程清提派、自营尾程账号、美国空卡空派、超大件卡派、商业私人地址到门等服务,为传统贸易、工厂企业、跨境电商企业提供一站式供应链解决方案。



No responses yet