
5月2日对华“小额豁免”取消:
据美国海关与边境保护局(CBP)根据2025年4月2日第14256号行政命令(经修订),自2025年5月2日美国东部夏令时间凌晨0:01起,来自中国大陆和香港地区的商品将不再适用《美国法典》第19卷第1321(a)(2)(C)条款规定的关税及部分税费的豁免政策,也就是常说的“最低限度”豁免。如果货物不符合新的要求,其最低限度入境和清关申请将被美国海关拒绝。
路透社称,这一举措迫使部分电商平台为应对高关税,被迫重组物流体系,提高商品售价,并加速在美国建设本地仓库。部分外国品牌停止向美国发货,一些中小企业甚至退出美国市场。部分电商平台商品价格上涨超一倍,发货延迟现象频发,用户抱怨不断。
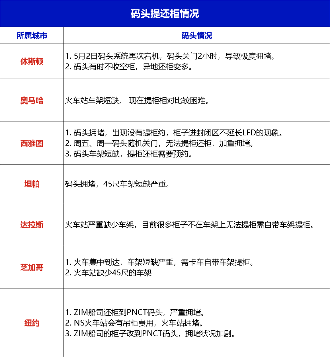
本周各码头情况与上周相差不大。休斯顿码头由于5月2日系统再次宕机,导致该码头关门2小时,造成极度拥堵,提柜还柜困难,具体如下:

点击图片放大
本周诺福克、洛杉矶、巴尔的摩三大港口的查验率急速上涨,同时巴尔的摩的查验率更是高达90%,具体情况如下:

本周亚马逊整柜直送不批约的仓库,从上周的SWF2、SCK8、POC1/2/3,几个仓点外,还新增了MDW2。与此同时,各大热门仓点平均等待时长非常长,具体情况如下:

点击图片放大
本周打托派送的仓点已经出现严重爆仓的问题,例如:IND5、PPO4、SCK8,甚至有些仓点出现拿不到约的情况,具体如下:

点击图片放大
本周沃尔玛直送MCI1n仓点出现爆仓情况,DROP后卸柜时间需要超过10天的时间,拆柜送至该仓批约也需要晚3周,具体如下:


点击图片放大

递拓科技创于2014年,总部位于美国新泽西,十余年来深耕美国市场,拥有丰富的美国本土资源。
公司以创新与技术为发展核心,主要服务国内各大跨境产业带客户,专注海运拼柜、美加FBA专线、海运整柜、尾程清提派、自营尾程账号、美国空卡空派、超大件卡派、商业私人地址到门等服务,为传统贸易、工厂企业、跨境电商企业提供一站式供应链解决方案。



No responses yet