
美国最新对等关税总结:
根据海关最新通知,特朗普签署行政令,将中国的对等关税税率从84%提升至125%(包括香港和澳门),从美东时间2025年4月10日凌晨起生效,附加税编码还是99030163,之前的海运到港的装船豁免依旧有效,但目前只剩下4月5日凌晨前的装船豁免,豁免编码99030128,而4月5日后装船的都要按照新的对等关税税率125%执行。除中国(包括香港和澳门)外的其他国家和地区,其特定的对等关税税率暂停执行,统一按照10%的额外关税税率执行,附加税编码99030125。
但是对于加拿大和墨西哥来说,还是根据之前的行政令,不适用上述的10%额外关税,而是对于符合美加墨自贸协定的产品都按照0关税执行,否则将适用25%的额外关税,而不符合美加墨自贸协定的能源产品和钾肥产品则单独适用10%的额外关税。
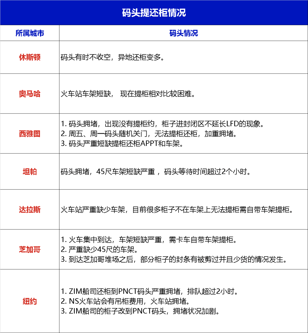
本周码头提还柜情况与上周区别不大,坦帕码头的等待时间从5小时缩短至2小时,奥马哈受早期的天气影响,提柜依旧困难。

点击图片放大
受关税变动影响,本周美国各港口的查验情况并没有得到明显的好转,查验率依旧处于上涨阶段,请货主们留意出货情况。

本周亚马逊整柜直送仓点等待时长明显增长,有10个仓点的等时超过15小时,具体情况如下:

点击图片放大
本周打托派送情况也不理想,HOU8等时需要17小时,而其余仓点送仓也有所减缓,具体情况如下:

点击图片放大
本周整柜直送情况与上周相比区别不大,MCI1n仓点爆仓依旧严重,最长卸货时间超过7天,具体情况如下:


点击图片放大

Founded in 2014 and headquartered in New Jersey, USA, Dituo Technology has been deeply involved in the US market for nearly a decade and has rich local resources in the United States.
公司以创新与技术为发展核心,主要服务国内各大跨境产业带客户,专注海运拼柜、美加FBA专线、海运整柜、尾程清提派、自营尾程账号、美国空卡空派、超大件卡派、商业私人地址到门等服务,为传统贸易、工厂企业、跨境电商企业提供一站式供应链解决方案。



No responses yet