
美国查验率上涨:
随着最近美国对中国加征20%关税,还对全球进口钢铝产品加征25%关税,近期美国海关加强了对进口货物的审查力度,查验率大幅上升,而因查验导致的码头拥堵变得越来越严重。
严查货值真实性。如果被海关判定为货值过低,需要重新申报并补税,情节严重的话可能还会处以罚金。也包括对豁免真实性的严查,如果不适用豁免而套用,也会有比较大的补税风险。针对货值的查验是近期出现频率最高的。
严查电商货柜敏感品。制冷剂、保健药物类、食品等的查验风险在增大,严重的话可能要面临整柜退运。
严查涉及特殊机构监管的货物 (如FDA/EPA/CPSC/DOT/USDA等) 涉及强制性认证的货物如无相关认证资料,最严重可能面临销毁和没收。
严查侵犯知识产权的物品。盗版、假冒、侵权仿品等将受到严厉打击,情节严重将面临整柜销毁并处以罚款。
严查反倾销产品,反倾销货物被查验后需要补税,否则将面临退运风险。
针对如上情况的清关建议:
建议适当把申报货值调高,税金调高,并谨慎使用豁免。
建议加强对自身货物的审核,确保货物合规。
尽量避开严重拥堵的码头,提前做好物流路线的优化(诺福克,巴尔的摩,西雅图)。
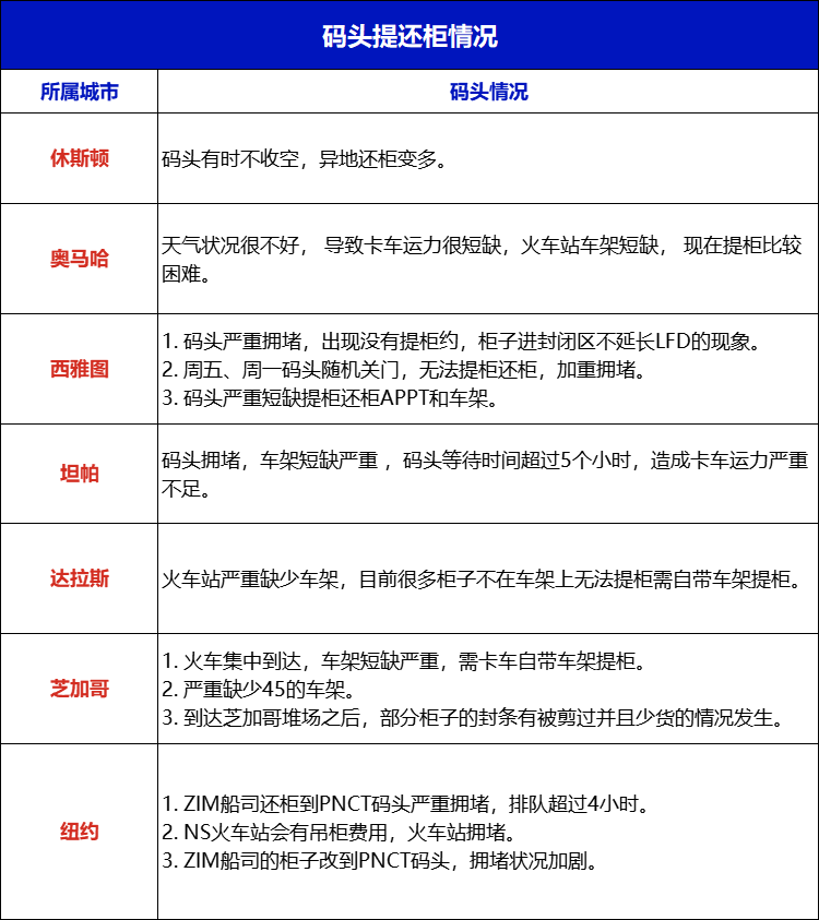
本周纽约码头提还柜情况很不理想,ZIM船司还柜到PNCT码头严重拥堵,排队超过4小时;ZIM船司的柜子改到PNCT码头,拥堵状况加剧;NS火车站也会有吊柜费用,火车站拥堵。具体如下:

点击图片放大
本周美国各港口的查验率整体上涨,尤其是对货值和进口商问题进行严查,出口美国的货主,务必合规申报,选择靠谱服务商进行合作。

点击图片放大
本周亚马逊整柜直送仓点等时明显增长,ORD2仓点卸货时间非常长,DROP后卸货时间超过5天。
以下是亚马逊热门仓整柜直送的情况:

点击图片放大
本周打托派送情况也有开始拥堵,像MDW2、IND9、LAN2、TEB9仓拆柜预约,批约晚2周,具体情况如下:

点击图片放大
本周整柜直送情况与上周相比区别不大,MCI1n仓点爆仓,最长的卸柜时间将超过9天,具体情况如下:


点击图片放大

Founded in 2014 and headquartered in New Jersey, USA, Dituo Technology has been deeply involved in the US market for nearly a decade and has rich local resources in the United States.
公司以创新与技术为发展核心,主要服务国内各大跨境产业带客户,专注海运拼柜、美加FBA专线、海运整柜、尾程清提派、自营尾程账号、美国空卡空派、超大件卡派、商业私人地址到门等服务,为传统贸易、工厂企业、跨境电商企业提供一站式供应链解决方案。



No responses yet